사회적협동조합 플러스경기수원 (구 경기수원지역자활센터)
전체서비스
생활지원서비스
공간관리
돌봄사회서비스
고객센터
법인소개
서비스보기
법인소개
생활지원서비스
도시락 · 조식 · 케이터링
다회용기 (컵&식기)
문구 · 청소용품 생활용품
사내카페 · 매점
배송서비스
기프트어스
굿즈
홈패션 · 채움
공간관리
건물 위생 관리
하우스키핑 · 정리정돈
매트리스 케어
인테리어
세차
화초ㆍ채소재배
중·소형 폐가전수거
건설기술교육
모래 놀이터 소독
돌봄사회서비스
아동 돌봄
도시락 제공 서비스
노인장기요양 · 새빛돌봄
주거복지
가사간병 · 일상돌봄
사회경제연구소
고객센터
법인 소식
온라인 문의
법인 소개
인사말
연혁 · 비전 · 설립목적
경영윤리
조직도
오시는길
사회적협동조합 플러스경기수원
(구 경기수원지역자활센터)는
자활사업을 수행하여, 지역사회의 문제해결과
공익증진에 이바지합니다.
더 자세히 알아보기
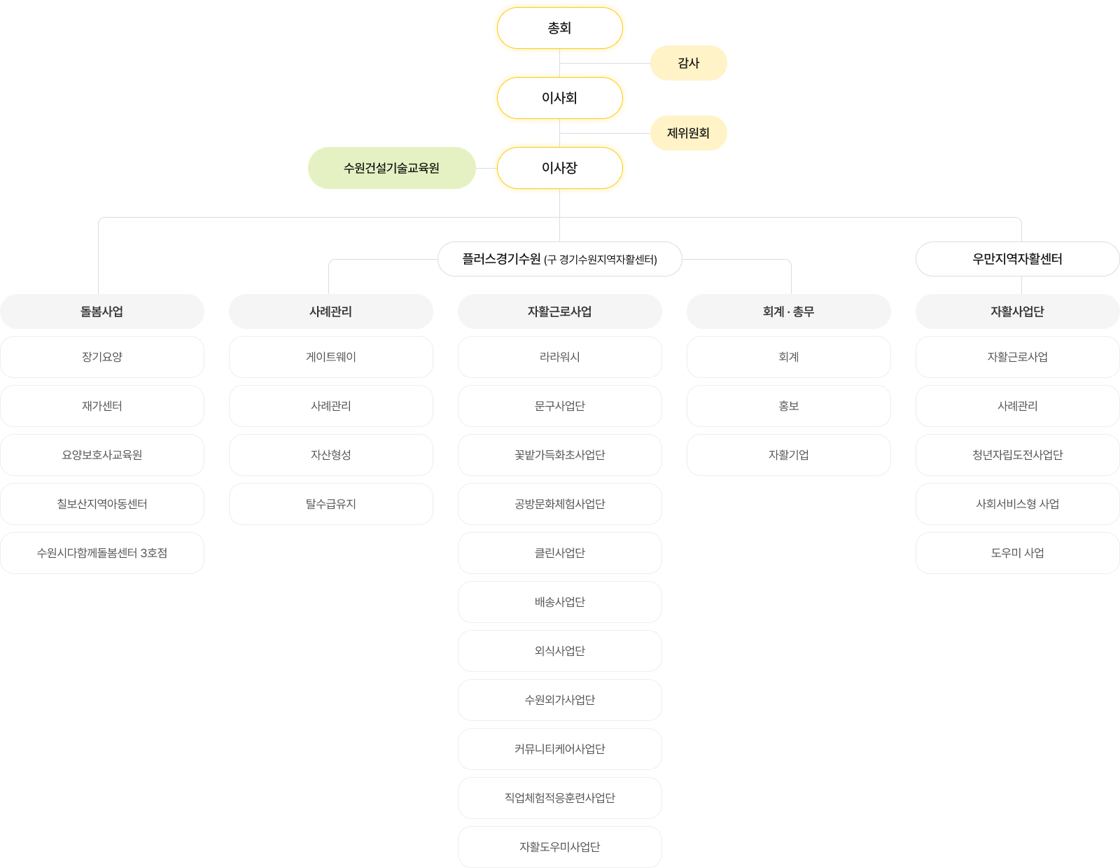
조직도
같은 꿈을 향해 걷는 사람들
문의하기